pymc.dims.HalfStudentT#

class pymc.dims.HalfStudentT(name, *dist_params, dims=None, initval=None, observed=None, total_size=None, transform=UNSET, default_transform=UNSET, model=None, **kwargs)[source]#

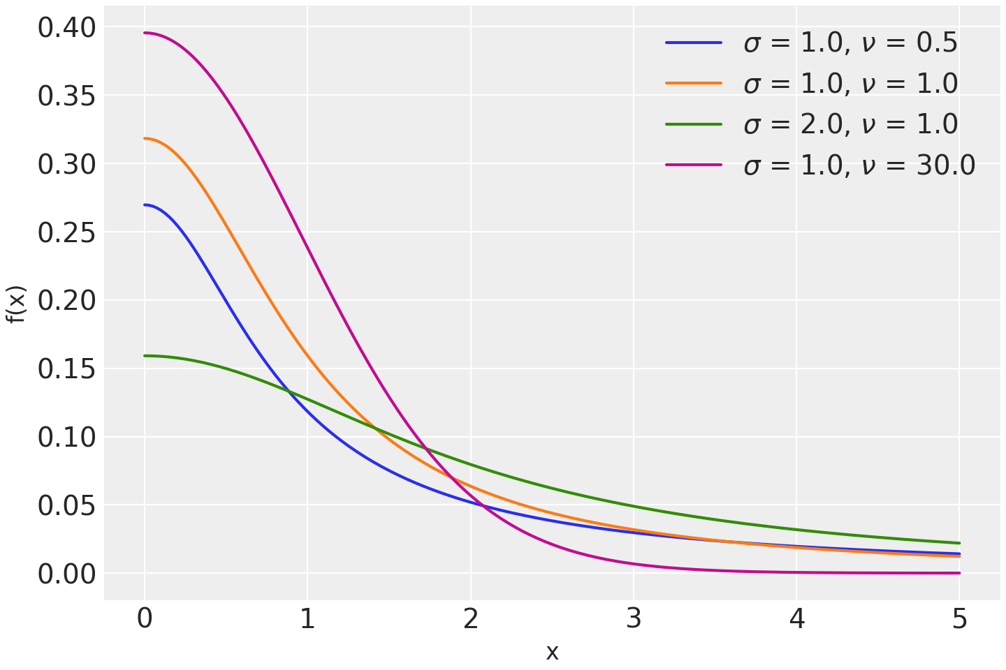
Half Student’s T distribution.

The pdf of this distribution is

\[f(x \mid \sigma,\nu) = \frac{2\;\Gamma\left(\frac{\nu+1}{2}\right)} {\Gamma\left(\frac{\nu}{2}\right)\sqrt{\nu\pi\sigma^2}} \left(1+\frac{1}{\nu}\frac{x^2}{\sigma^2}\right)^{-\frac{\nu+1}{2}}\]

(Source code, png, hires.png, pdf)

../../../_images/pymc-dims-HalfStudentT-1.png

Support

\(x \in [0, \infty)\)

Parameters:
nuxtensor_like of float

Degrees of freedom, also known as normality parameter (nu > 0).

sigmaxtensor_like of float, optional

Scale parameter (sigma > 0). Converges to the standard deviation as nu increases (only required if lam is not specified). Defaults to 1.

lamxtensor_like of float, optional

Scale parameter (lam > 0). Converges to the precision as nu increases (only required if sigma is not specified). Defaults to 1.

Examples

# Only pass in one of lam or sigma, but not both.
with pm.Model():
    x = pm.HalfStudentT("x", sigma=10, nu=10)

with pm.Model():
    x = pm.HalfStudentT("x", lam=4, nu=10)

Methods

HalfStudentT.dist(nu[, sigma, lam])