pymc.Weibull#
- class pymc.Weibull(name, *args, rng=None, dims=None, initval=None, observed=None, total_size=None, transform=UNSET, default_transform=UNSET, **kwargs)[source]#
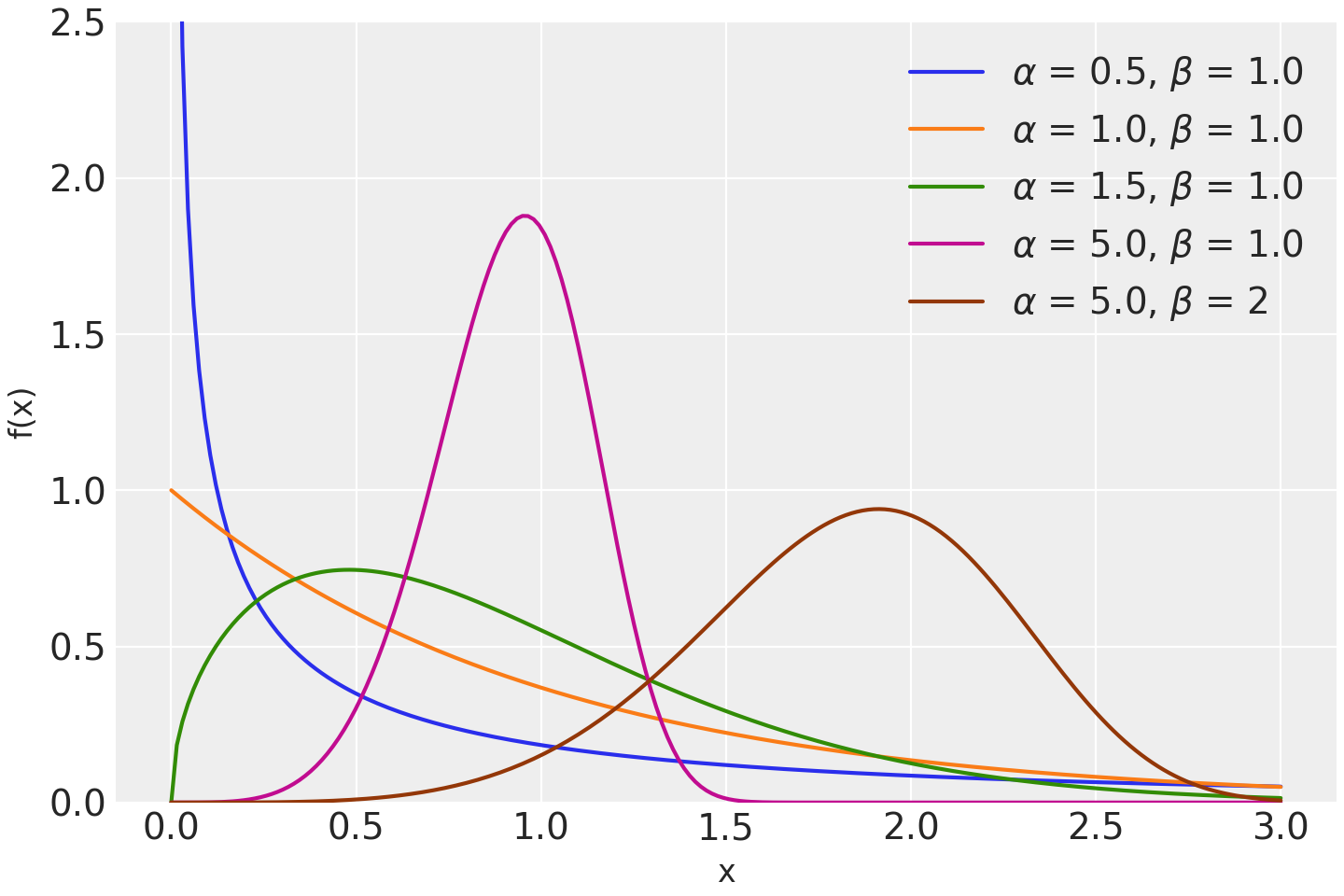
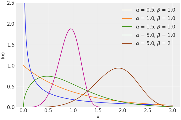
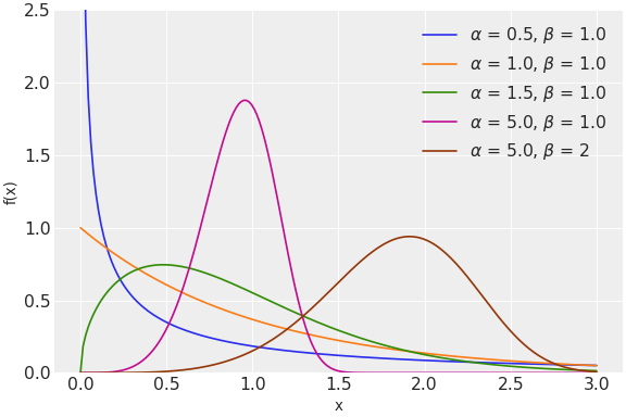
Weibull distribution.
The pdf of this distribution is
\[f(x \mid \alpha, \beta) = \frac{\alpha x^{\alpha - 1} \exp(-(\frac{x}{\beta})^{\alpha})}{\beta^\alpha}\](
Source code,png,hires.png,pdf)
Support
\(x \in [0, \infty)\)
Mean
\(\beta \Gamma(1 + \frac{1}{\alpha})\)
Variance
\(\beta^2 \Gamma(1 + \frac{2}{\alpha} - \mu^2/\beta^2)\)
Methods
Weibull.dist(alpha, beta, *args, **kwargs)Create a tensor variable corresponding to the cls distribution.